91看片
欢迎访问91看片 !
ENGLISH
首 页
91看片概况
91看片简介
历史沿革
化工名人
组织机构
91看片 领导
91看片 机构
师资力量
在职教师
光荣退休
人才培养
精品课程
本科生培养
研究生培养
示范中心
科学研究
科研项目
研究基地
科研条件
科研成果
党建工作
党委(纪委)委员
党建动态
党风廉政
学生工作
团委
学生会
学生活动
规章制度
招生就业
就业信息
本科生招生
研究生招生
91看片 园地
91看片 风采
91看片 活动
91看片 名录
实验室安全
安全活动
管理规定
安全准入
安全文化
实验室安全
安全活动
管理规定
安全准入
安全文化
当前位置:
首 页
>
实验室安全
>
管理规定
> 正文 >
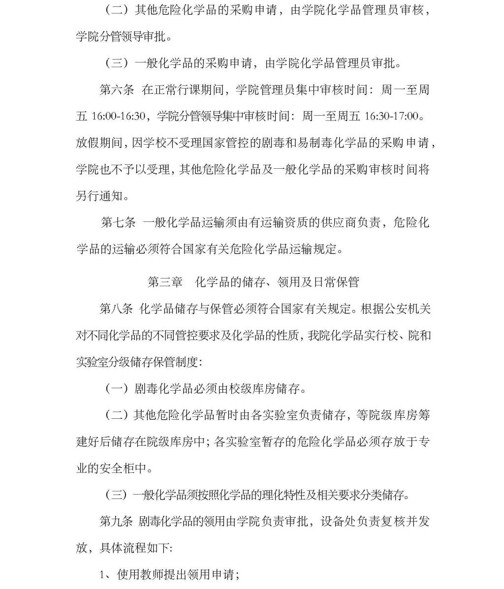
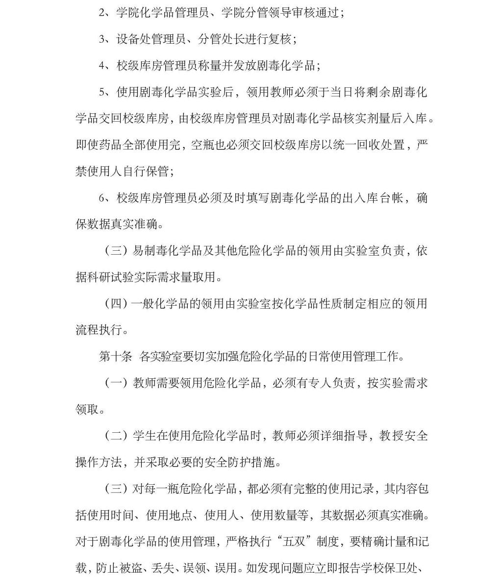
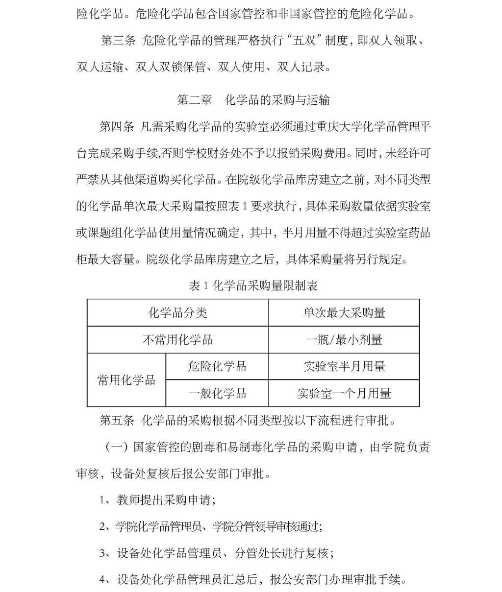
91看片 实验室化学品安全管理办法
发布时间:2017-10-28 15:54